PourMeABeer App
Helping beer lovers discover beer nearby
Wouldn’t it be nice if you could get the beer you wanted, at the location you wanted, when you wanted it?
Mobile App Design
As the co-founder of PourMeABeer, I designed the iOS mobile app to help users discover nearby beer options.
Co-Founder and Product Designer
Role
iOS App
Project
In-development
Status
Problem
It’s frustrating when a location’s craft beer menu doesn’t match what’s actually available.
We all know the drill when we hit up our local bar: we expect to see a craft beer menu, but more often than not, it’s way out of date. Half the beers are either tapped out, sold out, or have totally changed, and yet the menu just stays the same.
Research and Personas
Through in-person interviews, we identified four key personas that clarified our challenges and informed our solution.
Solution
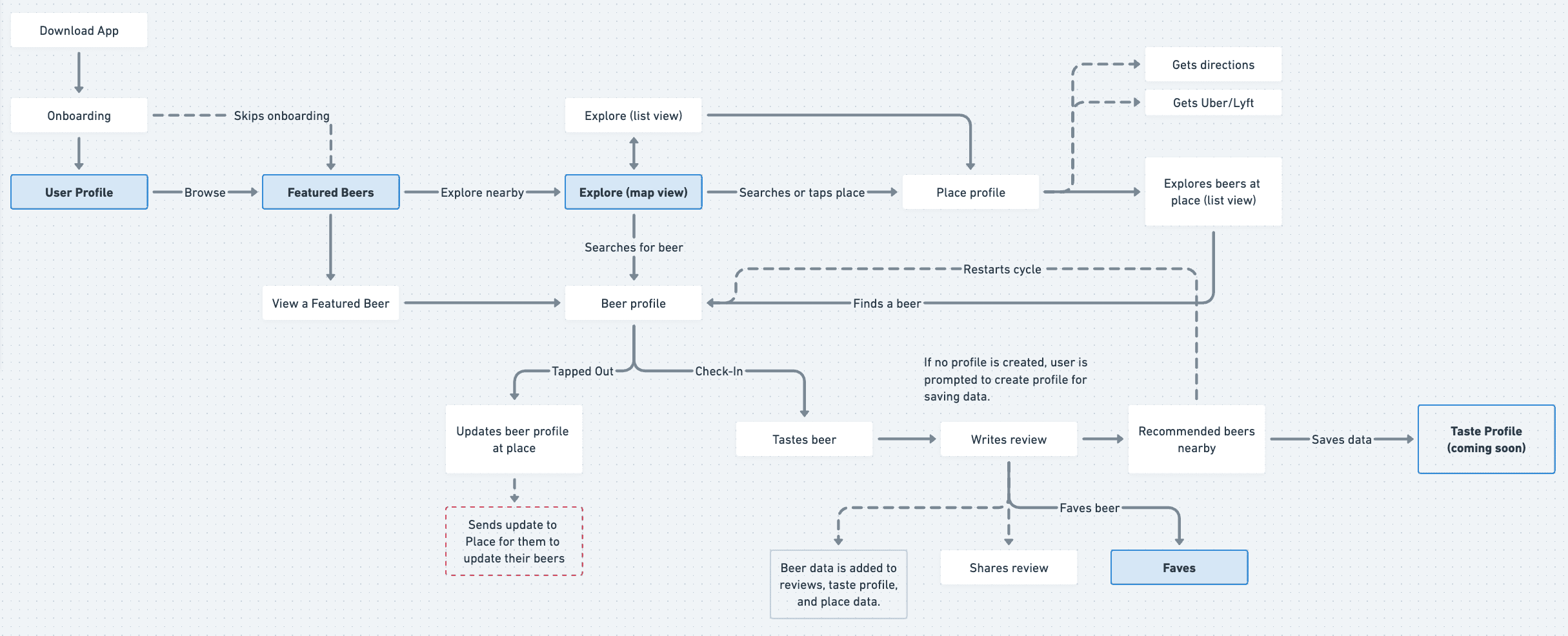
- Explore and discover beer nearby.
- Follow and favorite brews and the places that serve them.
- Check-in and review to get personalized recommendations.
Onboarding
We aimed for a simple onboarding process that showcases how easy it is to explore, follow and favorite, and check-in and review beers nearby.
Additionally, we wanted to initiate a conversation with beer lovers about flavors, tastes, beer styles, and aroma and tasting notes.
👈 Beer Profile
The Beer Profile lets you check in, review, and update availability. If a beer is no longer available at a location, tap “Tapped Out” to keep listings accurate for others.
You can also discover where else this beer is served and explore similar beers nearby.
Place Profile 👉
The Place Profile features any location serving beer on tap, in bottles, or cans. Tapping “Check-In” reverses the flow, allowing you to select the beer you’re drinking. You can also get directions, request a ride, save as a favorite, visit their website, share the location, or call directly.
Plus, you can explore similar places and browse the full list of available beers at this location.



